Skip to main content Skip to footer

Become a CIBD Fellow

The Chartered Institute of Brewers and Distillers recognises those who have made a significant contribution to the profession and the industry.

Who is the CIBD Fellowship for?

The CIBD believes in recognising talent, passion and dedication to the drinks industry. We believe it is important to celebrate those who have committed their careers to create high-quality products consistently and also give back to the industry, encouraging others to succeed too. 

Our Fellows also have the right to use FCIBD as their post-nominals.

You'll need to:

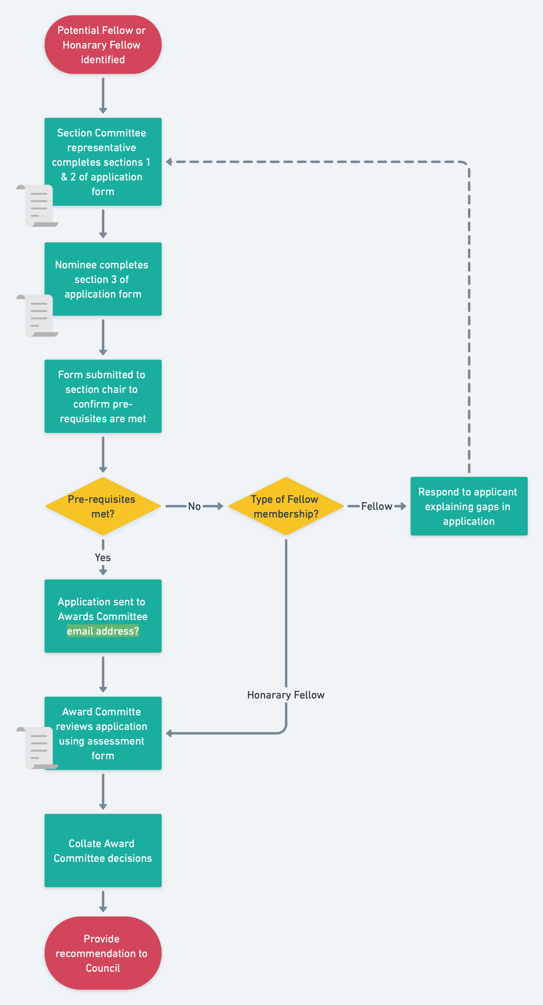
Every Fellowship candidate requires a nomination by the nominee’s CIBD Section Chairperson along with recommendations from an additional two CIBD Fellows, not necessarily from the same Section, but known to the Nominee.

Honorary Fellowship

Our Honorary Fellowship is for professionals who have assisted the CIBD in achieving its charitable objectives with commitment and dedication to giving back to the industry.

Our Honorary Fellows also have the right to use Hon FCIBD as their post-nominals.